Busta paga, da marzo via ANF e detrazioni

Pubblicato il



A seguito delle novità Irpef contenute nella legge di Bilancio 2022 e con il superamento dei benefici fiscali per familiari a carico, opportunamente integrati con la revisione della disciplina in materia di assegni familiari, saranno diverse le verifiche che imprese e professionisti dovranno operare ai fini della corretta determinazione dell’imposizione fiscale. Dall’elaborazione del mese di gennaio 2022 sono subentrati i nuovi scaglioni Irpef, è stato modificato il calcolo delle c.d. altre detrazioni e rideterminate le regole per il trattamento integrativo. Dal mese di marzo 2022, invece, vanno via le detrazioni per familiari a carico – salvo che per il coniuge e per i figli di età superiore a 21 anni – e l’anticipazione dell’Assegno al Nucleo Familiare.

Si evidenzia, sin d’ora, che – come precisato dall’Agenzia delle Entrate nella circolare 18 febbraio 2022, n. 4 le nuove regole Irpef, ancorché vigenti dal 1° gennaio 2022, potranno essere applicate dai sostituti d’imposta entro il mese di aprile 2022, avendo cura di effettuare – comunque – il conguaglio sul primo trimestre del 2022.

Con particolare riferimento alle detrazioni per figli a carico, invece, le nuove regole si applicheranno dal 1° marzo 2022, sicché occorrerà procedere – in sede di conguaglio – a calcoli diversificati delle detrazioni spettanti applicando l’art. 12, commi 1, lett. c), e 1-bis, nella versione precedente, per i mesi di gennaio e febbraio 2022 (avendo vigenza sino al 28 febbraio 2022), e nella novella apportata dal D. lgs. n. 230/2021 per i successivi dieci mesi dell’anno 2022.

Come determinare l’Irpef netta dal 2022

Come noto, dal 1° gennaio 2022 abbiamo assistito ad una riformulazione della disciplina normativa in materia di determinazione dell’Irpef netta, a mente della quale:

  • sono stati rivisitati gli scaglioni Irpef e le rispettive aliquote impositive di cui all’art. 11, TUIR;
  • è stato modificato il calcolo delle ulteriori detrazioni d’imposta spettanti ai sensi dell’art. 13, TUIR;
  • è stata modificata la disciplina del trattamento integrativo (c.d. Bonus 100 euro), e le modalità di calcolo per i percipienti con redditi tra i 15.001 ed i 28.000 euro;
  • va in soffitta l’ulteriore detrazione d’imposta per i percipienti con redditi tra i 28.001 euro ed i 40.000 euro.

Quanto agli scaglioni Irpef, è stato confermato integralmente il primo scaglione (23% fino a 15.000 euro), sono state ridotte le due aliquote del 27% e 38% che passano rispettivamente al 25% ed al 35% (abbassando – contestualmente – la soglia applicativa da 55.000 a 50.000 euro), ed è stata eliminata l’aliquota intermedia del 41%. Sostanzialmente è possibile riepilogare, come segue, le modifiche operate dall’art. 1, comma 2, della legge di Bilancio 2022:

Aliquote IRPEF fino al 31/12/2021

Aliquote IRPEF dal 01/01/2022

Fino a 15.000 euro

23%

Fino a 15.000 euro

23%

3.450 euro

Da 15.000,01 a euro 28.000

27%

Da 15.000,01 a euro 28.000

25%

3.450 euro + 25% del reddito che supera i 15.000 e fino a 28.000 euro

Da 28.000,01 a euro 55.000

38%

Da 28.000,01 a euro 50.000

35%

6.700 euro + 35% del reddito che supera i 28.000 e fino a 50.000 euro

Da 55.000,01 a euro 75.000

41%

Oltre 50.000 euro

43%

14.400 euro + 43% del reddito che supera i 50.000 euro

Oltre 75.000 euro

43%

 

Come anticipato in premessa, le modifiche legislative hanno inciso anche sulla determinazione delle altre detrazioni disciplinate dall’art. 13 TUIR e, in particolare, quelle spettanti per i percettori di redditi rientranti nell’art. 49, TUIR, con esclusione di quelli di cui al comma 2, lett. a), e dei redditi di cui all’art. 50, lett. a), b), c), c-bis), d); h-bis) ed l), nei termini di seguito riportati:

Redditi

Detrazioni lav. dipend. 2021

Detrazioni lav. dipend. 2022

Reddito complessivo fino a 8.000 euro

1880 euro.

La detrazione spettante non può essere inferiore a 690 euro. Per i rapporti a tempo determinato, l’ammontare della detrazione effettivamente spettante non può essere inferiore a 1.380 euro. 

1880 euro.

La detrazione spettante non può essere inferiore a 690 euro. Per i rapporti a tempo determinato, l’ammontare della detrazione effettivamente spettante non può essere inferiore a 1.380 euro.

Reddito complessivo tra 8.001 e 15.000 euro

978 + 902 x ((28.000 – reddito) / 20.000)

Reddito complessivo tra 15.001 e 28.000 euro

1910 + 1190 x ((28.000 – reddito) / 13.000)

Reddito complessivo tra 28.001 e 50.000 euro

978 x ((55.000 – reddito) / 27.000)

1910 x ((50.000 – reddito) / 22.000

Reddito complessivo tra 50.001 e 55.000 euro

Nessuna detrazione

Reddito complessivo superiore a 55.000 euro

Nessuna detrazione

Inoltre, il neo-introdotto comma 1.1, art. 13, TUIR, prevede un’ulteriore detrazione pari ad euro 65,00 se il reddito complessivo è superiore ad euro 25.000 ma non ad euro 35.000. Al riguardo si specifica che tale ulteriore detrazione deve essere intesa quale correttivo in aumento alle ordinarie detrazioni spettanti e deve essere corrisposta, in presenza dei requisiti sopracitati, per intero nel corso dell’anno 2022, senza l’effettuazione di alcun ragguaglio al periodo di lavoro dell’anno.

Ciò assunto, come precisato dall’Amministrazione finanziaria nella circolare 18 febbraio 2022, n. 4, conformemente con i precedenti orientamenti amministrativi, ai fini del calcolo delle detrazioni per lavoro dipendente non andranno computati i giorni di assenza ingiustificata per violazione degli obblighi di possesso della Certificazione verde – Covid-19. In particolare, si rammenta che le detrazioni per lavoro dipendente vanno rapportate al periodo di lavoro nell’anno – cioè al numero di giorni compresi nel periodo di durata del rapporto di lavoro, ivi comprese le festività, i riposi settimanali o i giorni non lavorativi – a cui vanno sottratti i giorni per i quali non spetta alcun reddito, neppure sotto forma di retribuzione differita, come nelle ipotesi di assenze per aspettativa non retribuita.

Modifiche al trattamento integrativo

Prima delle modifiche apportate dalla legge di Bilancio 2022, il trattamento integrativo di cui all’art. 1, decreto legge 5 febbraio 2020, n. 3, veniva riconosciuto – opportunamente riparametrato al numero di giorni lavorativi – ai percettori di reddito da lavoro dipendente o assimilati la cui imposta lorda risultasse superiore alla detrazione spettante per lavoro dipendente e assimilati ex art. 13. Il range di riconoscimento del trattamento integrativo, pari – al massimo – ad euro 1.200,00, andava, dunque, dal minimo di 8.174 euro di reddito ad un massimo di euro 28.000.

Con l’art. 1, comma 3, legge 30 dicembre 2021, n. 234, viene abbattuta la soglia limite reddituale di spettanza del trattamento integrativo da 28.000 a 15.000 euro.

Laddove il reddito sia eccedente la predetta fascia reddituale ma sia, comunque, inferiore, alla precedente soglia di euro 28.000, il trattamento integrativo verrà riconosciuto a condizione che la somma delle detrazioni, di seguito elencate, sia di ammontare superiore all’imposta lorda.

Rientrano, dunque, nella predetta somma le:

  • detrazioni per carichi familiari, art. 12, TUIR;
  • detrazioni di lavoro dipendente (o altre detrazioni), art. 13, comma 1, TUIR;
  • detrazioni per oneri, art. 15, comma 1, lett. a) e b), (detrazioni su interessi per mutui agrari ed immobiliari per acquisto prima casa) e comma 1-ter (detrazioni su erogazioni liberali a favore di associazioni e società sportive dilettantistiche), TUIR, limitatamente agli oneri sostenuti in dipendenza di prestiti o mutui contratti fino al 31 dicembre 2021, e delle rate relative alle detrazioni di cui agli artt. 15, comma 1, lett. c), (detrazioni su spese mediche) e 16-bis, TUIR (detrazioni per interventi di recupero del patrimonio edilizio e riqualificazione energetica);
  • detrazioni previste da altre disposizioni normative per spese sostenute fino al 31 dicembre 2021.

Laddove la somma delle sopra elencate detrazioni sia superiore all’imposta lorda calcolata sul reddito complessivo, sarà riconosciuto al contribuente il trattamento integrativo nella misura pari alla differenza tra la somma lorda delle suddette detrazioni e l’imposta lorda.

Fermo restando che per la verifica di spettanza del trattamento integrativo bisognerà far riferimento ai redditi di cui all’art. 49, TUIR, con esclusione di quelli di cui al comma 2, lett. a), e dei redditi di cui all’art. 50, lett. a), b), c), c-bis), d); h-bis) ed l), si evidenzia che per i contribuenti con redditi tra i 15.001 ed i 28.000 euro, l’imposta lorda da utilizzare per il calcolo del trattamento integrativo non deve limitarsi esclusivamente ai redditi da lavoro dipendente ed assimilati, concorrendo anche ulteriori redditi soggetti a Irpef.

Classe reddituale

Trattamento integrativo

Redditi fino a 15.000 euro

Il trattamento integrativo è riconosciuto per l’importo di euro 1.200, laddove vi sia capienza dell’imposta lorda rispetto alle detrazioni da lavoro dipendente e assimilati.

Redditi da 15.001 a 28.000 euro

Il trattamento integrativo è riconosciuto laddove vi sia un’Irpef netta a debito tra imposta lorda e detrazioni da lavoro dipendente e vi sia, al tempo stesso, incapienza dell’imposta lorda – determinata secondo le regole ordinarie – rispetto alle detrazioni precedentemente elencate. L’importo del trattamento integrativo sarà:

  • pari alla differenza tra la somma delle predette detrazioni d’imposta e l’imposta lorda;
  • non superiore al limite massimo di euro 1.200.

 

Trattamento integrativo – spettanza – Reddito < € 15.000

Reddito da lavoro dipendente

€ 10.000

Irpef lorda

€ 2.300

Detrazioni da lavoro dipendente

€ 1.880

Irpef netta

€ 420

Trattamento integrativo spettante

€ 1.200 (su 365 giorni)

 

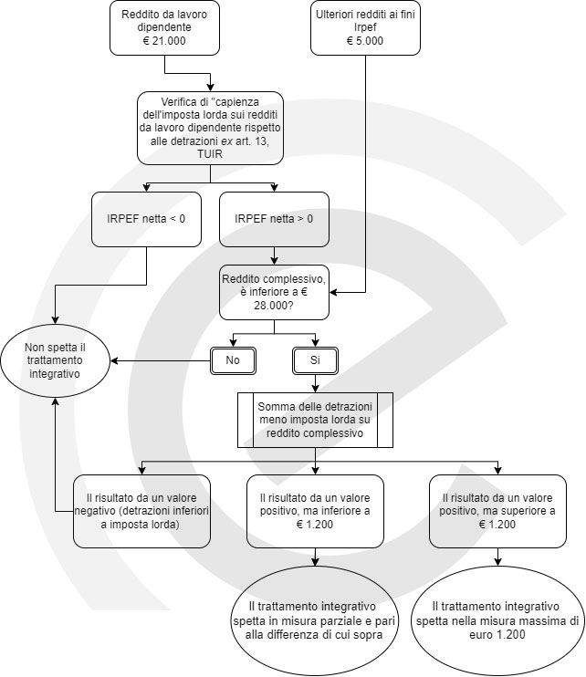
Trattamento integrativo – 15.001 < Reddito < € 28.000 – Flusso di verifica

Il lavoratore assunto a tempo indeterminato per 365 giorni ha conseguito un reddito da lavoro dipendente pari ad euro 21.000. Il contribuente, altresì, percepisce ulteriori redditi per complessivi 5.000 euro. Il sostituto d’imposta non ha corrisposto il trattamento integrativo.

Reddito complessivo

€ 26.000

Irpef lorda (1a)

€ 6.200

Detrazioni da lavoro dipendente

€ 2.158

Verifica prima condizione

€ 6.200 – 2158 = € 4.042 (sussiste)

Detrazioni da lavoro dipendente (a)

€ 2.158

Detrazioni per coniuge a carico (b)

€ 690

Detrazioni per interessi passivi mutuo (c)

€ 660

Detrazioni ex art. 16-bis, TUIR (d)

€ 2.000

Totale delle detrazioni (1b)

€ 5.508 (a + b + c + d)

Trattamento integrativo spettante

€ 692 (1b – 1a)

Il reddito complessivo non ha superato i 28.000 euro, pertanto il trattamento integrativo spetta nella misura di euro 692,00 per i 365 giorni di lavoro. Laddove la differenza di cui sopra risulti superiore a € 1.200, il trattamento integrativo verrà, comunque, erogato sino al massimo prescritto dall’art. 1, comma 1, secondo periodo, D.L. n. 3/2020.

Considerato quanto sopra, appare condivisibile che i sostituti d’imposta potranno erogare o meno il trattamento integrativo sulla base dei dati in loro possesso, sia con riferimento ai redditi dagli stessi erogati che di quelli eventualmente comunicati e rivenienti da altri rapporti di lavoro in corso d’anno.

Si rammenta che nel caso in cui il trattamento integrativo erogato dovesse risultare non spettante in sede di conguaglio per un importo superiore ad euro 60,00, il recupero dovrà essere effettuato in otto rate di pari importo decorrenti dalla prima retribuzione utile che tiene gli effetti del conguaglio. Chiaramente fa eccezione l’ipotesi in cui le operazioni di conguaglio devono concludersi per cessazione del rapporto di lavoro, sicché – nei casi di non spettanza – il sostituto d’imposta dovrà trattenere in un’unica soluzione l’intero importo da recuperare. Qualora, poi, la retribuzione stessa risulti incapiente, si applicheranno le disposizioni di cui all’art. 23, comma 3, Decreto del Presidente della Repubblica 29 settembre 1973, n. 600, secondo cui l’importo che al termine del periodo d’imposta non è stato trattenuto per cessazione del rapporto di lavoro o per incapienza delle retribuzioni deve essere comunicato all’interessato che deve provvedere al versamento entro il 15 gennaio dell’anno successivo.

Il nuovo assegno unico e le modifiche alle detrazioni per carichi familiari

L’ingresso nel nostro ordinamento del nuovo Assegno Unico e Universale di cui al decreto legislativo 29 dicembre 2021, n. 230, decorrente dal 1° marzo 2022, modifica la disciplina contenuta nel TUIR e relativa alle detrazioni per carichi familiari.

Invero, sempre a far data dal 1° marzo 2022:

  • cesseranno di avere efficacia le detrazioni fiscali per figli a carico minori di 21 anni, ivi incluse le maggiorazioni delle detrazioni per figli minori di tre anni e per figli con disabilità;
  • è abrogata la detrazione per famiglie con almeno quattro figli.

In tal senso, la precedente formulazione normativa delle detrazioni per figli a carico risulterà, comunque, vigente fino a tutto il mese di febbraio 2022.

Dall’elaborazione dei cedolini paga del mese di marzo 2022 i sostituti d’imposta non dovranno più erogare gli assegni per il nucleo familiare – salvo che per i nuclei familiari senza figli – e non dovranno più calcolare le detrazioni fiscali per figli a carico, salvo per quelli di età anagrafica pari o superiore a 21 anni, in quanto sostituite dall’assegno unico.

Per i figli di età inferiore ai 21 anni continueranno a spettare le detrazioni e le deduzioni previste per oneri e spese sostenute nell’interesse dei familiari fiscalmente a carico di cui all’art. 12, TUIR, nonché continueranno ad applicarsi le disposizioni in tema di welfare di cui all’art. 51, comma 2, TUIR.

Ciò assunto, in sede di conguaglio i sostituti d’imposta dovranno tenere conto – eventualmente anche ai fini del trattamento integrativo – delle detrazioni per familiari spettanti per i primi due mesi dell’anno 2022. Tale disposizione deve intendersi applicabile sia per quanto concerne le detrazioni per figli minori di 21 anni che per la detrazione per famiglie numerose.

 

QUADRO NORMATIVO

Legge 30 dicembre 2021, n. 234

Agenzia delle Entrate – Circolare 18 febbraio 2022, n. 4

Ricevi GRATIS la nostra newsletter

Ogni giorno sarai aggiornato con le notizie più importanti, documenti originali, anteprime e anticipazioni, informazioni sui contratti e scadenze.

Richiedila subito